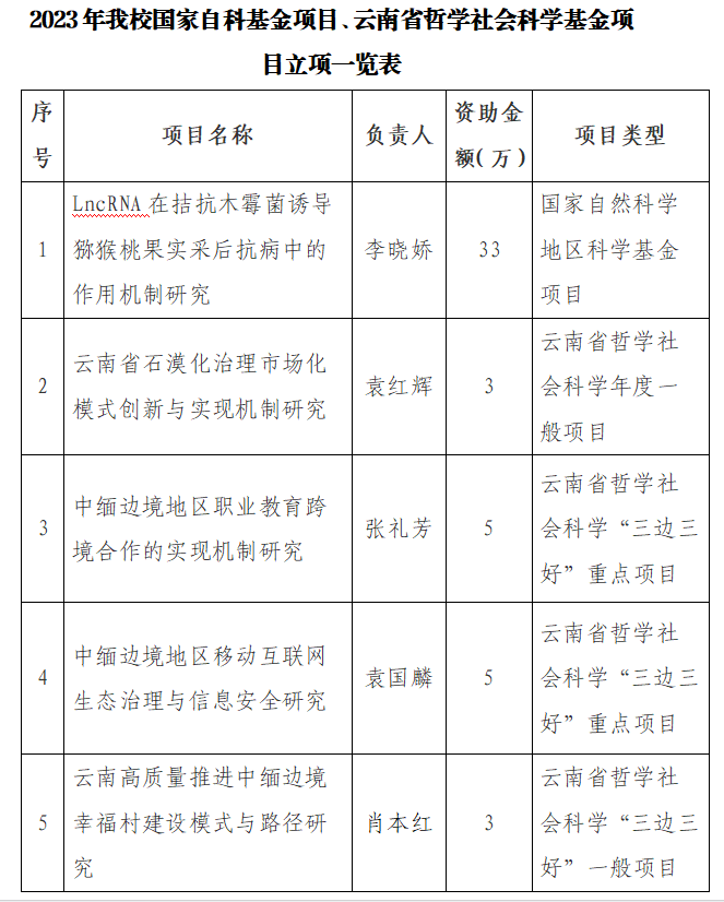
近期,2023年国家自然科学基金项目、云南省哲学社会科学基金项目评审结果已公布,我校喜获立项国家自然科学地区科学基金项目1项,云南省哲学社会科学基金项目4项(其中,年度一般项目1项。“三边三好”专项重点项目2项、一般项目1项)。这是近年来我校首次获批国家自然科学地区科学基金项目,实现了我校自然科学研究领域的重要突破。

2023年,学校高度重视高级别科研项目的申报与过程管理工作,将其作为学校科研工作的重要抓手,加强谋划和引导,从选题论证、组织培训、专家指导、遴选推荐和提高管理服务水平等环节进行全流程跟踪、全方位服务,确保高级别科研项目的立项数和完成质量不断提升。
下一步,学校将继续扎实做好2024年高级别科研项目的申报组织工作,力争产出高质量的研究成果,为学校的学科建设、人才培养、社会服务提供坚实的基础。